Третье издание, дополненное, 2014 г. Должностные инструкции в строительствеПравильно и грамотно составленная должностная инструкция помогает вне зависимости от размеров организации наладить эффективное управление персоналом и построение системы проведения аттестации кадров. В справочнике представлены типовые образцы должностных инструкций работников строительной отрасли. Также даны методические рекомендации по составлению должностных инструкций, которые помогут специалистам кадровых служб, отделов организации и оплаты труда адаптировать примерные образцы должностных инструкций под специфику конкретной строительной организации. Особое внимание необходимо обратить на то, что внедряемые инструкции с течением времени могут корректироваться и дополняться. Т. е. в случае происходящих в компании преобразований нужно оперативно вносить соответствующие изменения в должностные инструкции (делать это лучше в ходе проведения годовой аттестации сотрудников). Тогда должностные инструкции будут реальным и эффективно работающим инструментом управления, а не формальным документом. Тарифно-квалификационные характеристикиТарифно-квалификационные характеристики – описание должностных обязанностей, уровня профессиональных знаний, трудовых навыков, опыта, умений. В справочнике учтены изменения технологии производства, повышение требований к уровню квалификации, общеобразовательной и специальной подготовке рабочих, качеству продукции, а также изменением содержания труда. Разряды работ установлены по их сложности без учета условий труда. Тарифно-квалификационные характеристики каждой профессии имеют два раздела: раздел «Характеристика работ» содержит описание работ, которые должен уметь выполнять рабочий; раздел «Должен знать» содержит основные требования, предъявляемые к рабочему в отношении специальных знаний, а также знаний положений, инструкций и других руководящих документов, методов и средств, которые рабочий должен применять. Приводится перечень работ, наиболее типичных для каждого разряда профессии рабочего. Работодатель может разрабатывать и утверждать дополнительный перечень работ, соответствующих по сложности их выполнения тем, которые содержатся в тарифно-квалификационных характеристиках профессий рабочих соответствующих разрядов. В связи с изменением технической оснащенности строительной отрасли по ряду профессий рабочих был расширен диапазон разрядов до семи восьми. Оценка сложности и качества работыСправочник дополнен методические рекомендации по оценке сложности и качества работы специалистов (для установления квалификационных категорий и дифференциации должностных окладов)
Алфавитный список типовых должностных инструкций и квалификационных характеристик должностей руководителей в строительстве:
Должностные инструкции работников проектных организаций:Алфавитный список типовых должностных инструкций, квалификационных характеристик специалистов и служащих в строительстве и квалификационных характеристики работ и рабочих профессий в строительстве:
© ООО «Студия Компас» 2014. Электронная версия Скачать демоверсию издания: Должностные инструкции и квалификационный справочник профессий в строительстве |
Декомпозиция.
Иерархическая структура работ — презентация онлайн
Организационное проектированиеТема: Декомпозиция. Иерархическая структура
работ
Определение и суть декомпозиции работ
Декомпозиция — научный метод, использующий
структуру задачи и позволяющий заменить решение
одной большой задачи решением серии меньших
задач, пусть и взаимосвязанных, но более простых
Декомпозиция работ проекта выявляет все задачи,
составляющие данный проект. Декомпозиция работ
превращает масштабный, уникальный, возможно,
даже загадочный объем работ — проект — во
множество сравнительно небольших, обозримых
задач.
Иерархическая структура работ
WBS — Work Breakdown
Structure
СДР – структурная
декомпозиция работ
ИСР– Иерархическая
структура работ
Декомпозиция –
последовательное
разделение основных
результатов проекта на
более детальные
компоненты до тех пор,
пока эта детализация не
позволит получить
приемлемое
представление того, что и
как должно делаться в
проекте
Проект
ПРОЕКТ
Подпроект/
фаза
Пакет работ
I
I.
III
I.II
II.I
Значимость ИСР
Основой значимости ИСР
является ее способность
играть роль
каркаса для планирования
и контроля проекта, что
обеспечивает
надежное выполнение
основополагающих
действий по
управлению проектами
Основополагающие действия по
управлению проектами
1. Назначение лиц, ответственных за работы проекта
2. Календарное планирование работ
3. Оценивание затрат или ресурсов, необходимых для
выполнения работ
4. Определение способа реагирования на риски,
связанные с работами проекта, и осуществление
других функций планирования, таких как
планирование качества
5. Измерение хода исполнения
6. Управление работами, направленное на
достижение целей проекта
Золотые правила
структурирования ИСР
Включать в ИСР
только результаты
Отображать все
работы, входящие в
проект
Делать результаты
относительно
независимыми
При необходимости
использовать
ассиметричные ветви
Рассматривать
построение ИСР как
комплексное действие
Шаги структурирования ИСР
1.
Определение и анализ результатов исоответствующих работ
2. Структурирование и организация ИСР
3. Разбиение верхних уровней ИСР на
детализированные элементы более низких
уровней
4. Разработка и присвоение
идентификационных кодов элементам ИСР
5. Проверка необходимости и достаточности
степени декомпозиции
Варианты представления задач проекта
В первом варианте ИСР акцент сделан на двух основных
компонентах проектируемого изделия, тогда как во втором
варианте ИСР акцент сделан на основных фазах выпуска
нового изделия
Инструменты и методы
Определение
операций
1. Декомпозиция
• Определение
операций:
действия,
необходимые
для
выполнения пакета работ
(разделение пакетов работ проекта на более мелкие
и более управляемые элементы, называемые
«операциями»)
• Входы:
o Базовый
содержанию
o Факторы
предприятия
o Активы
организации
(способ последовательной разработки, при котором
работа, которая должна быть выполнена в
ближайшей перспективе, планируется в деталях на
низшем уровне ИСР, а работа в отдаленном
будущем планируется на более высоком уровне
ИСР)
план
по
среды
2.
Метод набегающей волныпроцессов
3. Шаблоны (стандартный перечень
операций из предыдущего проекта или его часть)
4. Экспертная оценка (члены команды,
другие эксперты)
Варианты представления задач проекта
Варианты представления задач проекта
Степень детализации ИСР
Определение степени детализации ИСР включает в себя определение
количества уровней ИСР, количества и среднего размера пакетов работ,
подходящих к конкретной ситуации и принятых в данной отрасли
Пакет работ – основной элемент управления в ИСР, дискретная задача,
имеющая определимые конечные результаты, которыми «владеют»
назначенные организационные единицы и которые они должны производить
Для каждого пакета работ назначается ответственное лицо, составляется
расписание, оценивается стоимость ресурсов, пишутся планы реагирования на
риск и выполняются другие функции планирования, измеряется ход исполнения
пакета и осуществляется его упреждающий контроль
При увеличении числа пакетов увеличивается и время (стоимость),
необходимое для планирования и контроля проекта.
Пакеты должны представлять небольшие результаты и быть управляемыми
Объем пакета работ
Самой типичной проблемой для большинства проектов, которая
приводит к тому, что они хронически не укладываются в расписание,
является чрезмерная величина пакетов работ и, как следствие этого,
неспособность руководителя проекта эффективно управлять их
выполнением.
Чтобы обеспечить разумный объем пакетов работ, рекомендуется
придерживаться следующих правил:
Правило 8/80. Ни одна из задач не должна иметь объем, меньший 8
человеко-часов или больший 80 человеко-часов. Это означает, что объем
пакетов работ должен составлять от 1 до 10 дней. (Это правило, конечно
же, не догма, а руководство к действию.)
Правило отчетного периода. Выполнение ни одной из задач не должно
занимать больше времени, чем дистанция между двумя последующими
совещаниями, посвященными ходу выполнения проекта.
Объем пакета работ
Правило «если это полезно».
Принимая решение о том стоит ли дробитькакую-либо задачу на еще более мелкие задачи помните о том, что для
такого дробления могут быть три причины:
1.Задачу, полученную после такого дробления, легче оценить. Более
мелкие задачи, как правило, характеризуются меньшей
неопределенностью, что позволяет делать более точные оценки.
2.Задачи, полученные после такого дробления, легче распределять между
отдельными исполнителями. Поручая выполнение крупной задачи
нескольким людям, вы не всегда можете уяснить, кто из них за что
отвечает. Дробление крупной задачи на более мелкие помогает
установить такую ответственность.
3.Задачу, полученную после такого дробления, легче отслеживать. В этом
случае действует та же логика, что и в «правиле отчетного периода».
Рекомендации по степени детализации ИСР
Малые и средние
проекты
Крупные проекты
3÷4
>5
Количество пакетов работ
15÷40
>40
Количество часов на средний пакет работ
40÷80
80÷200
Длительность среднего пакета работ (недели)
1÷2
менее 2÷4
Доля общего бюджета рабочих часов на средний
пакет работ (%)
3÷7
0,5÷2,5
Параметр
Количество уровней
Включение в ИСР работ, связанных с
управлением проектом
Таким образом, в декомпозиции работ будет предусмотрена
особая работа, на которую можно списать все время,
затрачиваемое на выполнение обязанностей по управлению
проектом
Проверка ИСР
Убедитесь, что ИСР:
• Основывается на исходной информации
• Включает в себя только результаты
• Представляет все работы проекта
• Содержит результаты, которые относительно независимы друг от
друга
• Отражает интегральные усилия
Преимущества и недостатки ИСР
Преимущества
• Эффективная визуализация.
ИСР видимым образом привноситпорядок в беспорядок.
• Простота. Старая пословица гласит, что простота ведет к
совершенству.
Недостатки
• Чрезмерно большая ИСР требует слишком много времени, что
сводит «на нет» производительность. Если ИСР состоит из
слишком большого количества уровней и пакетов работ, то ее
использование в качестве каркаса для интеграции функций
планирования и контроля проекта становится бессмысленным,
времяемким и требующим больших затрат ресурсов
Вывод по подготовке иерархической
структуре работ
Любой проект легче понять, уяснив отдельные
составляющие этого проекта. Формирование декомпозиции
работ предполагает разбиение проекта на множество
сравнительно небольших задач (так называемых пакетов
работ), с которыми было бы удобно работать. В процессе
распределения этих задач между конкретными
исполнителями и выбора конкретного способа организации
этих задач формируется структура фактических работ по
соответствующему проекту.
Вот секрет успешного управления проектами: разбейте свой
проект на относительно небольшие, логически
законченные и поддающиеся управлению блоки работ.
Примеры формирования ИСР
для реальных проектных/
строительных работ
Укрупненная технологическая последовательность
выполнения проектно-изыскательских работ
Календарный график выполнения ПИР по объекту
«Комплексное развитие Мурманского транспортного узла»
Фрагмент календарного графика на строительство
железнодорожной линии
Спасибо за внимание!
| Арматурщик (в строительстве) | 90 000 ₽ | Профессия арматурщика предусматривает постоянные физические нагрузки, поэтому считается сугубо мужской. Отличный вариант для тех, кто желает работать в строительстве! |
| Архитектор | 150 000 ₽ | Создание красивых и уникальных зданий, вызывающих у людей определенные чувства, позволяет архитектору общаться со зрителями через свои творения. |
| Бондарь | 43 000 ₽ | Бондари – это технические специалисты, отличающиеся физической силой, необходимой для работы с деревом и тяжелым инструментом. |
| Гравировщик | 60 000 ₽ | Профессия гравировщика, сочетающая в себе, как творческую, так и ручную работу, становится всё более популярной. |
| Градостроитель | 70 000 ₽ | Градостроитель отвечает за планирование внушительного объема работ по застройке больших территорий. Он должен обладать пространственным воображением и знаниями из многих областей науки. |
| Замерщик (окна) | 150 000 ₽ | Замерщик окон должен не только качественно проделать работу по снятию мерок, но и сформировать положительное первое впечатление о компании у потенциального клиента. |
| Инженер-строитель | 120 000 ₽ | Инженер-строитель — одна из руководящих профессий в строительстве, не требующая физических нагрузок. |
| Каменщик | 100 000 ₽ | Чем занимаются каменщики, кроме непосредственной обработки камня? |
| Крановщик (машинист) башенного крана | 90 000 ₽ | От крановщика требуются точность и внимательность, поскольку прочность будущей постройки зависит, среди прочего, и от правильного управления краном. И конечно, у крановщика не должно быть страха высоты. |
| Маляр (Маляр-штукатур) | 100 000 ₽ | Маляр занимается финальной отделкой изделий и поверхностей: покраской, наклеиванием обоев, нанесением декоративной штукатурки. Это востребованная рабочая профессия, для которой достаточно среднего образования или обучения на курсах. Подходит как мужчинам, так и женщинам. |
| Мозаичник (Облицовщик-мозаичник) | 23 800 ₽ | Работа мозаичника — сплошное творчество, которое придает отделке особую изысканность. |
| Монтажник | 150 000 ₽ | Монтажник интересная рабочая профессия, которая больше подходит для мужчин, чем для женщин. Монтажники очень востребованы на рынке труда, получить профессию можно сразу после окончания 9 или 11 класса. |
| Монтажник окон | 150 000 ₽ | Монтажник окон работает только с современными высокотехнологичными оконными конструкциями, и специалисты этой сферы довольно востребованы. |
| Печник | 80 000 ₽ | Профессия печника – это работа с глиной, водой, огнём и дымом. Это творческая специальность, которая позволяет сразу видеть результаты своей работы, что является большим плюсом профессии. |
| Плотник | 80 000 ₽ | В настоящее время деревообработка очень широко распространена для различных целей, и эту профессию по праву можно отнести к числу наиболее востребованных и универсальных. |
| Прораб | 150 000 ₽ | Прораб — организатор строительных работ, посредник между руководством и рабочими. Должен обязательно понимать все тонкости сферы строительства. |
| Сметчик | 140 000 ₽ | Сметчик – это строитель и бухгалтер в одном лице. Опытный сметчик помогает строителям не только минимизировать расходы, но и избежать многих проблем в процессе работы. |
| Столяр | 120 000 ₽ | Профессию столяра часто путают с плотником, но столярное дело более тонкое, так как предусматривает создание декоративных изделий. |
| Строитель | 120 000 ₽ | Строитель – это собирательное название многих профессий. Он может быть рабочим (для этого достаточно среднего специального образования), инженером или архитектором (с высшим образованием). |
| Стропальщик | 95 000 ₽ | Стропальщик должен быть крайне ответственным в своем деле и обладать обязательными профессиональными качествами для правильной организации рабочего процесса. |
| Урбанист | 70 000 ₽ | Талантливый урбанист способен преобразить город или отдельную его часть, поэтому эти специалисты являются ценными и уважаемыми сотрудниками. |
|
1 |
Это структура иерархии, предлагаемая по умолчанию. Удалить ее из диалогового окна нельзя.
|
|
2 |
Отметка высоты — это уровень пола, определенный архитектором. Отметка высоты зачастую представляет собой уровень чистого пола, который используют также проектировщики инженерных сетей (механической, электрической, санитарно-технической инфраструктуры). Отметка высоты также может использоваться для задания конструктивных уровней или в случаях, когда архитектурная модель IFC отсутствует. На виде модели отметка высоты визуализируется красным цветом. |
|
3 |
Смещение уровня определяет уровень проектирования, на котором моделируется этаж. В случае металлоконструкций это обычно верхняя точка металлоконструкции (уровень металла). На виде модели уровень проектирования визуализируется зеленым цветом. |
|
4 |
Смещение вниз определяет нижний уровень межэтажного перекрытия при автоматическом задании пола сборки. Смещение вниз представляет собой смещение относительно отметки высоты. Нижний уровень на виде модели визуализируется синим цветом. |
|
5 |
Позволяет визуализировать выбранные уровни этажей на виде модели. |
|
6 |
Позволяет обновить отметки высоты этажей по выбранной опорной модели IFC. Этажи с именами и отметками высот добавляются в диалоговое окно Иерархия здания с текущими значениями смещения уровня, смещения вниз и информации об уровнях. |
|
7 |
Позволяет откорректировать уровни выбранных сеток в соответствии с данными об этажах. |
|
8 |
Позволяет задать отметку высоты этажа, смещение вниз, смещение уровня и информацию об уровнях. Данные добавляются в таблицу. |
|
9 |
Позволяет обновить данные об этажах. Выберите этажи в таблице и измените информацию в полях над таблицей. |
|
10 |
Введите имя для настроек, заданных в полях над таблицей, и нажмите кнопку Сохранить. Настройки сохраняются в файле с расширением *.bhuistd в папке \<model>\attributes. |
Иерархическая структура работ проекта (ИСР)
Мы находимся в самом начале рассмотрения процессов планирования.
И нас интересует создание календарного плана. Вступительным шагом данного процесса является определение состава работ, об их последовательности пока речи не идет. Важно собрать в одном месте в структурированной форме всю совокупность действий, которые необходимо осуществить, чтобы проектная задача была полностью выполнена. Первым важным инструментом определения содержания проекта мы рассмотрим иерархическую структуру работ (ИСР). Теоретически создать настоящий документ не представляется сложным, но на практике он специфичен и требует учета массы нюансов.
Правила структурирования работ
Для целей определения состава операций хорошо подходит методология последовательной иерархической структуры работ проекта, она также называется часто структурной декомпозицией работ (СДР), в англоязычной интерпретации – WBS (Work Breakdown Structure), или структурой разбиения работ (СРР). Мы будем пользоваться аббревиатурой ИСР. Этот документ – плод творческой командной деятельности, в результате которой уточняется содержание проекта в части состава работ.
«Работа» – самое точное определение осуществляемых в ходе достижения проектных целей процедур в силу максимальной близости к задачному контексту проектной деятельности. Работу и задачу легче всего грамотно декомпозировать (разбить) на составляющие операции и подзадачи. Я лишь напомню, что работа – это элемент процессуального действия, имеющего входы, выходы, длительность, ресурсное наполнение, управляющее воздействие, а задача тяготеет к результату. Работа – категория динамическая, а задача – это точка в будущем, адекватная в понимании «достигнуто – не достигнуто» в заданный момент времени.
Хотя задача и работа не одно и то же, в проекте их объединяет результат, который и является предметом декомпозиции при разработке ИСР. Таким образом, разбивая общий результат проектной задачи на более мелкие элементы, которые мы также можем разбить, в итоге получаем структурную иерархию. Для такой иерархии обязательны правила как собственно разбиения, так и контроля правильности выполненной декомпозиции.
Визуальная форма иерархической структуры работ проекта
ИСР формируется на основе ряда правил, два из которых являются ключевыми.
- Правило 100%. Специальное правило самопроверки обязывает собирать в структуру все создаваемые продукты, результаты работ, операций вне зависимости от источника их производства: внутреннего или внешнего. Это правило применяется ко всем элементам создаваемой иерархии. Ответственное за создание структуры проекта лицо обязано каждый раз после завершения списка раздела задавать вопрос: «Все ли мы учли, что могли забыть?». На практике это представляет собой весьма дискомфортную процедуру. Поэтому практически сразу с момента начала работы над структурой PM следует привлекать экспертов. Именно здесь начинается детальное планирование и нужны те, кто досконально разбирается в отдельных процессах.
- Правило взаимоисключения элементов. Каждый раз разбивая результат на детализированные элементы, нужно применять ясный критерий, при этом отслеживать, чтобы полученные объекты не смешивались на одном уровне и не дублировались на разных «веточках» иерархии.
Под «веточками» далее будем понимать выделенные иерархические разделы, имеющие дальнейшее разбиение вниз. В иерархии не допустимы два или более элемента с идентичным содержанием. Эта ошибка может привести к дублированию операций и конфликтам.
Методика построения иерархической структуры
Значимость ИСР возрастает с ростом масштаба задачи. Являясь одним из ключевых факторов успеха проекта, иерархическая структура работ служит основой для:
- детального понимания того, как мы будем решать задачу проекта;
- планирования ресурсов, стоимости, рисков, качества, расписания;
- четкого распределения ответственности между участниками и организации взаимодействия между ними;
- организации контроля выполнения работ и изменений;
- отчетности о выполнении мероприятий и всей задачи в целом;
- создания организационной структуры проекта.
Иерархическая структура работ представляет собой совокупность элементов, выполненных в удобной графической форме.
Графическое представление имеет ряд преимуществ перед списочным составом задач или работ. За счет наглядности ИСР и коллегиального труда над ее созданием достигается большая вовлеченность и мотивация команды, уровень коммуникаций повышается, улучшается мониторинг операций и их контроль. Кроме того, визуальная форма позволяет охватить всю архитектуру проекта одним взглядом.
Важным элементом структуры выступают пакеты работ, представляющие собой как раз списки операций, в процессе выполнения которых достигается результат вышестоящей задачи. Пакет работ выполняется без потребности в дополнительной информации, выдает измеримый результат, подлежит реалистичной оценке и может быть передан для исполнения стороннему подрядчику. Важным подспорьем для иерархической структуры является специальный словарь. Он позволяет всем участникам однозначно толковать термины и элементы структуры, а менеджеру проекта словарь помогает определить границы ответственности членов команды и не допустить дублирования операций под разными названиями.
В словаре ИСР указываются:
- номер элемента в структуре;
- название элемента;
- продолжительность операции;
- предшественник и последователь элемента;
- результаты;
- ответственный за операцию участник.
Структура разрабатывается групповым методом в несколько итераций. При этом последовательно разбираются цели и результаты проекта, критерии их достижения, продукты, функциональные зоны, критерии разбиения результатов, объемы операций, технические требования. Схема этапов создания ИСР представлена в конце раздела. Основные ориентиры (условия) при создании структуры работ следующие.
- Для каждого элемента структуры формулируется измеримый результат.
- Каждый результат вышестоящего элемента носит агрегированный характер, т.е. является итогом результатов «дочерних» элементов декомпозиции.
- Пакеты и отдельные операции должны быть уникальными.
- Структура должна быть полной, но не избыточной.
- Элементы структуры верхних уровней должны быть совместимы с организационной структурой проекта.
- Размер элементов нижнего уровня должен быть достаточным для эффективного управления, но не избыточным для их контроля.
Этапы разработки иерархической структуры работ
Выбор критериев для разбиения на элементы
Существует несколько подходов к разбиению результатов проекта на элементы. Основными являются два из них: продуктовый и функциональный. Данные критерии совмещать на одном уровне нельзя, а на разных уровнях иерархии допустимо и даже целесообразно. Продуктовый подход необходим PM для общения с заказчиком. Заказчику важно видеть, что и когда менеджер будет ему сдавать, все ли продукты проекта будут ему представлены и т.п. Функциональный подход удобен менеджеру для взаимодействия с исполнителями. По нему проще назначить ответственных за отдельные блоки операций.
Кубическая модель структур проекта, преобразуемая в структуру работ
Иерархическая структура работ, формируемая под руководством PM, на верхних уровнях иерархии может использовать любой критерий, исходя из логики декомпозиции.
Часто, если проект выполняется в несколько этапов, может использоваться подход, исходя из кубической модели структур проекта (смотреть схему, размещенную выше). На верхнем уровне мы разбиваем результаты по этапам жизненного цикла проекта, затем структурируем по производимым проектным продуктам, и, наконец, пакеты работ комплектуем по функциональному критерию или по видам деятельности. Ниже вашему вниманию представлен пример продуктовой ИСР.
Пример продуктовой иерархической структуры
Мы находимся в позиции менеджера проекта. Для РМ ключевая информация для создания иерархической структурой кроется в уставе. В нем нам важен раздел «Структура продукта». Допустим, на первом уровне ИСР мы сразу используем продуктовый подход, игнорируя этапы жизненного цикла. Важно не допускать смешивания разных по значимости операций на одном уровне. Кроме того, нельзя смешивать содержательные и управленческие работы.
Описание содержательных действий следует выполнить в первую очередь. Только когда данное описание выполнено полностью, можно формировать управленческий блок работ, выделив его в условный продукт, например, в «Систему управления проектом».
Помимо содержательного комплекта продуктов и СУП на первом уровне иерархии также размещаются такие «продукты», как «Проектная документация» и «Объект, сданный в эксплуатацию». Далее приведен пример иерархической структуры, сформированной по функциональному критерию.
Пример функциональной иерархической структуры
Иерархическая структура работ является первым документом процессов планирования проекта. Иногда его, плана по вехам и матрицы ответственности оказывается достаточно, особенно в небольших проектах, чтобы перейти к календарному планированию и формированию бюджета проекта. Я считаю, что эта процедура самая сложная в плане, требующая кропотливости, лаконичности, логической строгости. Тем не менее, с опытом все трудности преодолеваются, и, осуществив структуризацию работ несколько раз для однотипных проектов, PM, как правило, достигает отличных результатов.
Применение методики анализа иерархий при выборе строительных материалов для возведения малоэтажного дома в условиях континентального климата
1.
Саати Т. Принятие решений. Метод анализа иерархий. М.: Радио и связь, 1993. 278 с.2. Лосев Ю.Г., Лосев К.Ю. Применение метода анализа иерархий в процессах принятия решений при проектировании и строительстве объектов // Вестник Белгородского университета кооперации, экономики и права. 2005. № 4. С. 176–181.
3. Баденко Н.В., Ваксова Е.И., Иванов Т.С., Ломоносов А.А., Никонова О.Г., Петрошенко М.В. Оценка перспективности гидроэнергетического строительства в регионах РФ на основе метода анализа иерархий // Инженерно-строительный журнал. 2014. № 4 (48). С. 39–48.
4. Ларионов А.Н., Нежникова Е.В. Оценка привлекательности объектов жилищного строительства для конечного потребителя методом анализа иерархий // Недвижимость: экономика, управление. 2015. № 1. С. 20–22.
5. Логинова Ю.С., Петренева О.В. Два метода решения многокритериальной задачи в строительстве // Вестник Пермского национального исследовательского политехнического университета. 2014. Строительство и архитектура.
№ 1. С. 106–123.
6. Минаев Н.Н., Филюшина К.Э. Методика анализа и оценки рисков в строительном комплексе региона // Интеграл. 2011. № 6. С. 158–159.
7. Gusakova N.V., Gusakov A.M. Feasibility Study of Building Envelopes Selection for Low-rise Construction // IOP Conference Series: Materials Science and Engineering Advanced Materials in Construction and Engineering (International Scientific Conference of Young Scientists: Advanced Materials in Construction and Engineering, TSUAB 2014). 2015. С. 012047.
8. Гусакова Н.В., Филюшина К.Э., Добрынина О.И., Жарова Е.А., Меркульева Ю.А., Рунькова А.С. Разработка подходов к оптимальному выбору конструктивных решений малоэтажных зданий блокированного типа в условиях континентального климата // Перспективы развития фундаментальных наук: сб. науч. тр. XIII Междунар. конф. студентов, аспирантов и молодых ученых: в 7 т. / Нац. исследоват. Томск. политехн. ун-т; под ред. И.А. Курзиной, Г.А. Вороновой. Томск, 2016. Т. 6. С. 166–168.
9.
Филюшина К.Э., Гусакова Н.В., Гусаков А.М., Минаев Н.Н., Добрынина О.И. Разработка подходов к оптимальному выбору объемно-планировочных и конструктивных решений малоэтажных зданий // Экономика и предпринимательство. 2016. № 10-3 (75-3). С. 423–426.
Вектор глобальных приоритетов метода анализа иерархий как относительный показатель уровня надежности потенциальных участников инвестиционно-строительных проектов
Please use this identifier to cite or link to this item:
http://dspace.bstu.ru/jspui/handle/123456789/2572
| Title: | Вектор глобальных приоритетов метода анализа иерархий как относительный показатель уровня надежности потенциальных участников инвестиционно-строительных проектов |
| Authors: | Воронков, И. Е. |
| Keywords: | организационная структура организационно-технологическая надёжность метод анализа иерархий инвестиционно-строительный проект механизм оценки надежности |
| Issue Date: | 2018 |
| Publisher: | Издательство БГТУ им. В. Г. Шухова |
| Abstract: | Аннотация. Стремление к повышению эффективности реализации инвестиционно-строитель-
ных проектов, совершенствованию действующих конкурсных процедур при отборе участников инве-
стиционно-строительных проектов, минимизации возможных рисков определяет необходимость
разработки методологических основ оценки надёжности участников инвестиционно-строительных
проектов как элементов организационной структуры. Данная работа является системным продол-
жением исследовательской работы в области изучения аппарата организационно-технологической
надёжности, а также фундаментальных свойств организационной структуры, таких устойчивость
и стойкость. Одним из способов реализации механизма оценки надёжности участников инвестици-
онно-строительных проектов может быть признан комплексный многофакторный анализ деятель-
ности строительных предприятий и организаций в установленном временном промежутке. Исход-
ными данными для расчёта надёжности могут выступать относительные статистические и абсо-
лютные экспертные показатели. Способом получения относительных статистических данных явля-
ется сопоставление показателей деятельности конкретных предприятий со среднеотраслевыми, по-
лученными из объективных источников – официальных публикаций Федеральной службы государ-
ственной статистики РФ. Абсолютные экспертные показатели могут быть получены по результатам экспертной оценки отдельных факторов деятельности исследуемых предприятий. В качестве
инструмента системного подхода для обработки сформированного массива исходных статистических и экспертных данных рационально и обосновано использование метода анализа иерархий, позволяющего производить анализ большого количества показателей с учетом их различных весовых характеристик. Результатом применения для оценки надёжности участников инвестиционно-строительных проектов метода анализа иерархии является определение вектора глобальных приоритетов, являющегося в данном случае комплексным показателем уровня надежности исследуемых предприятий относительно друг друга. |
| Description: | Воронков И. Е. Вектор глобальных приоритетов метода анализа иерархий как относительный показатель уровня надежности потенциальных участников инвестиционно-строительных проектов / И. Е. Воронков // Вестник БГТУ им. В. Г. Шухова. — 2018. — № 11. — С. 137-145. |
| URI: | http://dspace.bstu.ru/jspui/handle/123456789/2572 |
| Appears in Collections: | 2018 год |
Items in DSpace are protected by copyright, with all rights reserved, unless otherwise indicated.
Названия и описания должностей в строительстве
Строительная отрасль включает в себя изысканное явление, которое включает в себя сборку и изготовление зданий и инфраструктуры. Эта отрасль действительно определяет значение многозадачности человека. Каждый строительный проект требует уникальной команды для планирования, проектирования, строительства и обслуживания проекта.
Иерархия рабочих мест в строительстве включает в себя различные профессиональные должности, такие как руководитель проекта, инженер-конструктор, руководитель строительства, архитектор, инженер-строитель и многие другие.
Иерархия строительных работ описана ниже вкратце с небольшим описанием.
Высший уровень – Строительные офицеры
Эти выдающиеся профессионалы имеют особый опыт в области надзора за строительством или строительных проектов. Эти профессионалы также играют жизненно важную роль в строительной компании. Эти профессионалы обычно имеют степень бакалавра или даже магистра в области проектирования конструкций, а также некоторый жизненно важный и полезный опыт в той же области.
- Инженер-строитель
- Директор по технике безопасности
- Инженер-строитель
- Директор по обслуживанию зданий
- Старший менеджер по строительству
- Главный строительный директор
Средний уровень – Менеджеры по строительству
включая здания и дороги. Они работают в команде с архитекторами над проектированием и уделяют большое внимание безопасности, определяя лучшие материалы и методы для конкретных видов строительства.
Они также работают в тесном сотрудничестве с архитекторами при разработке планов будущего строительства. Существует множество профилей работы, доступных на этом уровне иерархии строительных работ, которые выполняют различные задачи в области строительства. Это профессионалы, которые управляют квалифицированными рабочими и назначают им действия для продвижения строительного проекта. - Количество геодезионера
- Manager
- Assister
- Строительный инженер
- Строительный ассистент
- Construction Manager
- Assistant Project Project Manager
- Строительный инспектор
- Координатор покупки
- Координатор строительства
- Assistant
- Manager
- Начальник участка
- Суперинтендант
- Менеджер по технике безопасности
Нижний уровень – Квалифицированные рабочие
Строительство – обширная область, в которой требуются профессионалы различных специализаций.
Есть несколько сотрудников более низкого уровня, которые должны выполнять разнообразные строительные работы различными способами. Это квалифицированные рабочие, от которых не требуется обязательного академического образования, но требуется определенный опыт работы в конкретных областях, ориентированных на строительство. Профили работы на этом уровне варьируются от обычного каменщика до квалифицированного ученика. Рабочие на этом уровне часто нанимаются на основе ежедневной оплаты.
- Ученик
- Carpenter
- Contract Manager
- Contract Contract Manager
- Construction Managem
- Оператор крана
- Контрактный администратор 9001 Настенный установщик
- Electialian
- Engineer Engineer
- Оператор оборудования
- Caparing Carpenter
- INPERTION
- Joiner
- Master Salumber
- Master Electrician
- Master
- Planner
- Pipe Fitter
- Сантехник
- Сигнал
- Rooder
- Rooder
- Планировщик
- Сварщик
Подробнее:
Accenture Карьера иерархии
Иерархия рабочих мест HR 9000 0003
Карьерная иерархия Pwc
Карьерная иерархия Ernst Young
Создание организационной схемы
Организационная схема является важнейшим компонентом любого строительного бизнеса.
Это дает каждому в компании визуальную иерархию ролей внутри компании и определяет, кто несет ответственность за принятие решений в организации. Создание потока подотчетности может помочь вам принимать разумные решения, расширять возможности ваших сотрудников и устранять узкие места. В этой статье мы рассмотрим общие роли в строительной компании и то, как они обычно вписываются в организационную структуру. Мы также рассмотрим некоторые примеры организационных диаграмм в действии.
Иерархия в строительной компании
Каждая строительная компания уникальна.От их географического положения и типов проектов, которыми они управляют, до людей, которые продвигают компанию вперед, все они немного отличаются. Но то, как организовано большинство компаний (по крайней мере, хорошо спроектированных), обычно очень похоже.
Как и у отдельных отделов, обязанности этих уровней не зависят от размера магазина. В крупной компании на каждом уровне может быть несколько человек, в то время как в небольшой компании несколько обязанностей часто возлагаются на одного человека.
Уровни ответственности
Каждая компания имеет разные уровни или уровни ответственности. По мере продвижения вниз по организационной диаграмме роли переходят от стратегии и управления к конкретным задачам. На более низких уровнях ответственности могут быть десятки, если не сотни, сотрудников, каждый из которых выполняет свою часть более крупной работы.
Собственность
Крупные строительные компании обычно имеют совет директоров, который руководит общим направлением деятельности компании, и генерального директора, который им подчиняется.У подрядчиков, в которых работает менее 50 человек, может быть только один человек наверху, президент или владелец.
Исполнительный директор
Исполнительная команда тесно сотрудничает с генеральным директором, чтобы разработать стратегию компании и донести ее до остальных сотрудников компании. В крупных строительных компаниях может быть несколько руководителей, каждый из которых возглавляет свое подразделение.
Фактические должности различаются и могут называться вице-президентами или главными должностными лицами, например, вице-президентом по операциям или финансовым директором (CFO).
Директор
В крупных строительных компаниях часто бывает несколько директоров, работающих под управлением руководителей. Например, скорее всего, это будет директор по маркетингу, технический директор, директор по продажам и операционный директор. Директор по проектированию и эксплуатации часто подчиняется главному операционному директору (COO), а директора по продажам и маркетингу могут подчиняться главному директору по маркетингу (CMO).
Менеджер
Под уровнем директора находится уровень менеджера.Эти отдельные менеджеры управляют реальными командами, за которые они отвечают. К этому уровню подходят такие роли, как финансовые менеджеры, бухгалтеры, менеджеры по строительству, прорабы, менеджеры проектов и менеджеры по маркетингу. В крупных компаниях, вероятно, будет несколько таких ролей в разных подразделениях и проектах.
Служба поддержки
Вспомогательный персонал выполняет большую часть работы, поддерживая менеджеров и директоров каждого подразделения. Они подчиняются менеджерам и выполняют такие роли, как помощники менеджеров, офис-менеджеры, менеджеры по работе с клиентами и помощники менеджеров проектов.В крупной компании может быть несколько человек на каждой должности, которые разделяют обязанности.
Начальный уровень
Каждый должен с чего-то начинать, особенно в крупной строительной компании. Уровень начального уровня обычно состоит из помощников по административным вопросам, стажеров и специалистов. Некоторые помощники менеджеров проектов также могут начать с этого уровня.
Общие подразделения в строительной компании
Строительные компании имеют все те же подразделения и виды деятельности, что и обычный бизнес — продажи, маркетинг, финансы — но в то же время они совершенно уникальны.
Эксплуатация /Строительство
Кто-то в компании должен отвечать за фактические строительные работы.
Это подразделение может называться «эксплуатация» или «строительство» и включает в себя всех руководителей строительства, прорабов, операторов оборудования и тому подобное. В некоторых компаниях операционное подразделение может включать в себя отделы безопасности, строительных технологий и другие роли, которые непосредственно участвуют в строительных работах.
Общие роли:
- Manager
- Engineer
- оценщик
- Оператор оборудования
Финансы и бухгалтерское отделение играют жизненно важную роль: сохранение вашей компании прибыль денежный поток положительный.В строительстве наблюдается один из самых высоких показателей банкротства среди всех отраслей, в значительной степени благодаря задержкам платежей и спорам.
Успех или неудача почти всегда зависят от способности компании управлять денежными потоками, и эта команда отвечает за контроль денежных потоков как на входе, так и на выходе.
Общие должности :
Узнайте больше о том, что делает финансирование строительства уникальным
Развитие бизнеса и маркетинг
«Развитие бизнеса» — это еще один термин для продаж.Продажи и маркетинг часто относятся к одному и тому же бизнес-подразделению, поскольку они оба пытаются привлечь больше клиентов для компании. Команде продаж необходимо тесно сотрудничать с финансовой командой, чтобы убедиться, что они не просто выигрывают новый бизнес, но и выбирают правильных клиентов, которые будут вовремя оплачивать свои счета.
Общие должности:
- Директор по продажам
- Менеджер по маркетингу
Отдел кадров
Строительная отрасль является одним из крупнейших работодателей в стране.Строительные предприятия полагаются на квалифицированных рабочих, чтобы выжить, и отдел кадров следит за тем, чтобы все роли были заполнены, сотрудники были довольны, а компания соблюдала трудовые нормы, такие как действующие требования к заработной плате.
Общие должности:
- Директор по персоналу (CHRO)
Информационные технологии 900 рост Интернета вещей и оцифровка данных сделали это разделение все более распространенным.ИТ-отдел отвечает за безопасность данных компании и клиентов, а также за то, чтобы программное обеспечение и технологии работали должным образом. Полевые группы используют программное обеспечение, смартфоны и дроны для отслеживания хода выполнения проекта. Офисные группы используют бухгалтерские приложения и программное обеспечение для сбора платежей и защиты прав удержания.
Общие должности:
- Технический директор (CTO)
- ИТ-специалист
- Администратор баз данных
Важность организационной структуры
Организационная диаграмма является дорожной картой для того, как задача найти решение.Как выразился Шон Ван Дайк, организационная схема — это «визуальное представление того, как [строительный] бизнес принимает решения».
Каждый день вы и ваши люди принимаете решения, которые определяют направление развития компании. Каждое решение, каким бы незначительным оно ни было, имеет какое-то влияние. Некоторым решениям не нужно проходить уровень начального уровня, в то время как другие требуют, чтобы вся компания объехала фургоны.
Генеральный директор должен сосредоточиться на важных решениях. Если от них ожидают, что они одобрят каждое маленькое решение, они создают узкое место.Каждая проблема должна протекать через них. Не было бы лучше, если бы сотрудники компании могли обратиться к «цепочке инстанций» для решения вопроса на самом низком уровне? В этом заключается ценность организационной схемы строительной компании.
Примеры организационной схемы строительства
Организационная схема крупной строительной компании
Организационная схема крупной строительной компании может быть довольно сложной, с ролями, которые часто являются узкоспециализированными.У них может быть целая команда специалистов по работе с дебиторской задолженностью или кредитных менеджеров, каждый из которых назначен для надзора за своими конкретными счетами.
Организационная структура небольшой строительной компании
В США строительство по-прежнему остается семейным бизнесом для многих компаний. Эти подрядчики могут иметь только несколько сотрудников. Многие повседневные обязанности, такие как выставление счетов, бухгалтерский учет и оформление кадровых документов, ложатся на незамеченного героя небольших строительных компаний: офис-менеджера.
Реальные примеры
Полезно взглянуть на некоторые реальные организационные схемы, чтобы понять, как они работают.
Mike Brown Electric Co., подрядчик по электроснабжению, базирующийся в Северной Калифорнии, является относительно небольшой компанией, в значительной степени ориентированной на строительство. Их компания в основном организована вокруг операционных отделов: коммерческого строительства, промышленного строительства, светофоров и обслуживания.
Их офис-менеджер явно занимает важную роль в компании, подчиняясь непосредственно генеральному директору.
Вероятно, она носит самые разные шляпы.
Rafael Construction, Inc. — коммерческая, каркасная и гражданская строительная компания, базирующаяся в Лас-Вегасе. Их организационная схема определяет поток решений в некоторых областях, но оставляет некоторые роли и обязанности неопределенными или неясными.
Бухгалтерия организована под руководством Оценщика проекта, но никто не отвечает за сбор дебиторской задолженности.
Небольшие компании могут обойтись менее четко определенными организационными схемами, поскольку на их пути меньше людей.Но по мере роста компании эти пробелы в ответственности могут вызвать проблемы с коммуникацией.
Конечно, некоторые компании используют организационную структуру как инструмент обслуживания клиентов, а не как внутренний документ. В этих случаях они могут опубликовать ограниченную организационную схему просто для того, чтобы помочь своим клиентам найти нужного человека, с которым можно связаться.
Построение правильной организационной структуры
Компании должны принимать решения, и организационная структура дает людям, которые составляют компанию, необходимый для этого инструмент.
Так же, как для строительной компании важно защищать свои права удержания и выполнять лицензионные требования, для растущей и успешной компании также важно иметь четкую схему ответственности за решение проблем и выполнение повседневных задач.
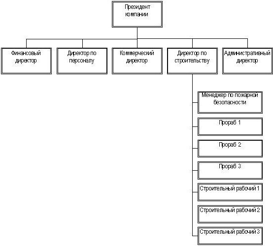
Иерархическая структура строительных компаний | Малый бизнес
Организационная структура, будь то в отношении строительной компании или любой другой компании, включает как способ организации ролей, так и отношения между этими ролями с точки зрения операций и отчетности.В строительной компании есть все виды ролей, в том числе роли, связанные с самими строительными операциями, а также с подготовительными работами, финансами, человеческими ресурсами, закупками и маркетингом. Это строительные блоки иерархии управления строительством . Чтобы помочь навести порядок в системе, эти роли могут быть разделены на области, функции или отделы, где каждый элемент отвечает за отдельный набор обязанностей. Перекрытие между подразделениями не является редкостью.
Характеристики функционального дизайна
Одним из старейших видов иерархических структур в любой организации является функциональный дизайн. Есть некоторые характеристики, которые можно считать отличительными чертами этого типа организационной структуры. Различные функции и связанные с ними отделы разделены, что называется горизонтальным дизайном, поскольку они обычно находятся на одном уровне организационной иерархии.
В функциональной иерархической структуре также очень четко определены линии управления.Связь сверху вниз следует четко определенному пути. Власть начинается с владельца бизнеса, а затем переходит к менеджерам, за которыми следуют руководители проектов и так далее, вплоть до строителей внизу. Точно так же общение идет сверху вниз по четко определенным путям.
Иерархия функционального проектирования
Функциональный дизайн довольно популярен среди строительных компаний, поскольку в строительной компании существует множество должностей, требующих одинакового уровня знаний и навыков в определенной области.
Объединение их вместе помогает сделать операции более эффективными и приводит к более быстрому развитию организации за счет специализации каждого отдела. Со временем каждый отдел растет и становится экспертом высокого уровня в том, что он делает.
Связь между размером и горизонтальным разделением
Существует прямая зависимость между размером строительной компании и уровнем горизонтального разделения в ее иерархической структуре. Конечно, владелец бизнеса по-прежнему будет иметь монополию на многие функции управления, независимо от того, насколько велика организация.Однако эти роли будут более интенсивными, если строительная компания небольшая.
Кроме того, из-за их больших бюджетов и повышенной сложности их операций более крупные строительные компании будут иметь большее горизонтальное разделение, поскольку у них много разных отделов. Для небольшой строительной компании экономически нецелесообразно иметь столько отделов.
Таким образом, многие из них будут объединены вместе.
Возьмем, к примеру, отделы-близнецы социальной корпоративной ответственности и отдела маркетинга и развития.Они оба обеспокоены тем, как строительство связано с окружающим его сообществом. В крупной строительной компании может иметь смысл разделить их из-за сложности их индивидуальных функций. Однако когда дело доходит до организационной структуры небольшой строительной компании , имеет смысл объединить их вместе. Поэтому их можно объединить в один отдел с единым названием, например, «Развитие бизнеса».
Коммуникации в строительной компании
Функциональная организационная структура, безусловно, имеет многочисленные преимущества для строительной компании.Однако у него есть и определенные недостатки, особенно когда он становится большим и громоздким. По мере роста строительной компании растут и ее отделы, как по размеру, так и по специализации.
Они становятся маленькими самостоятельными организациями.
На этом этапе у них есть свои подцели, которые могут совпадать или не совпадать с общими целями организации. В этом смысле организация становится похожей на империю, которая стала настолько большой, что некоторые из ее маленьких государств начали требовать независимости.
Возьмем в качестве примера отдел, который больше озабочен продвижением строительных работ или управлением рисками, чем достижением стратегических целей организации, или компанию, где становится все труднее и труднее координировать работу больших и сложных отделов. В таких случаях организация уязвима перед хаосом.
Шаблоны организационной коммуникации
В этом случае главным виновником обычно является коммуникация, особенно шаблоны направленной коммуникации между различными отделами организации.При горизонтальной коммуникации обмен информацией обычно происходит только между сотрудниками, которые равны по рангу или, по крайней мере, находятся на одном уровне организационной иерархии.
Вертикальная коммуникация будет осуществляться в соответствии с цепочкой инстанций в организации.
Если горизонтальная коммуникация не работает, несколько руководителей отделов могут давать противоречащие друг другу инструкции менеджерам проектов и подчиненным им руководителям, оставляя их скорее запутанными, чем просветленными.
Организационная структура внутри отделов
Внутри отделов конкретные роли, выполняемые различными сотрудниками, также имеют собственную иерархическую структуру. Существуют определенные закономерности в том, как принимаются решения, как протекает общение и как распределяются полномочия. В отделе строительных работ различные полномочия будут передаваться от начальника отдела эксплуатации к руководителям различных проектов, руководителям проектов и руководителям проектов.Объем передаваемых полномочий будет зависеть от конкретной политики рассматриваемой компании и размера компании.
В некоторых строительных компаниях руководителю проекта может быть поручена только организация и планирование проекта, в то время как фактический надзор берет на себя руководитель участка.
В других компаниях руководитель проекта занимается как планированием на высоком уровне, так и надзором за операциями на объекте.
Пример иерархии строительной компании
Основываясь на приведенных выше принципах проектирования, можно разработать шаблон для иерархии должностей в строительстве .Эта иерархия компании может выглядеть следующим образом:
Главный исполнительный директор: Главный исполнительный директор или генеральный директор является высшим лицом в компании и может быть как сотрудником, так и владельцем организации. Они несут ответственность за общий рост бизнеса и подотчетны владельцу бизнеса или совету директоров.
Управляющий директор: Управляющий директор руководит сотрудниками организации. Он руководит повседневной деятельностью компании и должен быть динамичным и инновационным, если компания собирается достичь своих целей.
Он также играет руководящую роль в подчиненной ему группе управления операциями, которая руководит всеми проектами.
Директор проекта: Директор проекта заботится о том, чтобы проекты не только завершались вовремя, но и чтобы они не выходили за рамки бюджета. Он занимается всеми вопросами, связанными с проектом, и решает их.
Менеджер по качеству: Менеджер по качеству контролирует качество проектов и занимается сбором и проверкой данных с использованием статистических методов.
Финансовая группа: Финансовая группа поддерживает движение денежных средств по каждому строительному проекту, что помогает сгладить операции.
Команда дизайнеров: Команда дизайнеров состоит из дизайнеров, которые создают будущие проекты в соответствии с заданием клиента.
Юрисконсульт: Юрисконсульт следит за тем, чтобы проект продвигался гладко и в соответствии с нормативно-правовой базой.
Руководитель проекта: Руководитель проекта осуществляет надзор за проектами на высоком уровне, следя за тем, чтобы выполнялись ведомости объемов работ и потребности в рабочей силе.
Координатор проекта: Координатор проекта контролирует повседневное выполнение проекта и следит за тем, чтобы сотрудники низшего звена действительно выполняли работу.
22 Распространенные названия должностей в строительстве
- Руководство по карьере
- Поиск работы
- 22 Распространенные названия должностей в строительстве
5 октября 2021 г.
9002 Перемещение строительства подготовленных специалистов.Некоторые должности сопровождают проект от начала до конца, например, контролирующие роли, в то время как другие роли необходимы для одной фазы или задачи. Каждый человек на рабочем месте, от руководства до квалифицированных сотрудников, обладает уникальным набором навыков и обязанностей.
В этой статье мы определяем многие названия должностей в строительной отрасли. Каковы уровни должностей в строительстве?
Существует три уровня работников, занимающих различные должности в строительной отрасли:
-
Высшее руководство: иногда называемое строителями, высшее руководство занимается первоначальным планированием и проектированием, а также выполняет надзорные функции.
-
Руководители среднего звена: Руководители среднего звена или менеджеры по строительству наблюдают за повседневными операциями строительного проекта.
-
Строительные рабочие: Строительные рабочие являются либо разнорабочими, либо обученными определенной профессии или специальности, такой как сантехника, и выполняют физический труд на строительной площадке.
Распространенные названия должностей в строительной отрасли
Вот 22 наиболее распространенных названия должностей в строительстве:
Инженер-строитель
Инженер-строитель проектирует, планирует и обслуживает инфраструктурные проекты, включая дороги, мосты, плотины, здания и аэропорты.
Они оценивают типы и количество необходимых материалов и определяют любое воздействие проекта на окружающую среду. Инженеры-строители также могут разрабатывать временные конструкции, используемые во время строительного проекта. Инженер-строитель должен иметь степень бакалавра и государственную лицензию профессионального инженера.
Связанный: 12 высокооплачиваемых профессий в строительстве
Инженер по технике безопасности
Инженер по технике безопасности разрабатывает процессы и системы для создания безопасных условий труда и эксплуатации для бригад, клиентов и окружающей среды.Они также следят за тем, чтобы проекты соответствовали всем применимым законам и нормативным актам, включая выдачу разрешений и инспекции. Инженеры по безопасности должны использовать свои знания о строительстве и науках о здоровье, чтобы определить любые потенциальные риски, связанные с предметами, включая:
-
химикаты
-
-
мебель
-
Болезнь
-
Оборудование безопасности
Инженер-строитель
Инженер-строитель проектирует, планирует, управляет и строит инфраструктурные проекты.
Хотя подобные в области сферы гражданских инженеров, инженеры строительства, как правило, на месте, чтобы контролировать строительство своих проектов, которые могут включать в себя:
-
Roads
-
мосты
-
Railroads
-
Коммунальные услуги
Подробнее: Что такое строительная техника?
Инженер-строитель
Инженеры-строители сосредотачиваются на структурной целостности строительных объектов, таких как здания, мосты и дороги.Они также создают планы и процессы для поддержания и укрепления этих структур с течением времени. Большинство инженеров-строителей получают степень бакалавра в области строительства или гражданского строительства. Некоторые могут также получить степень магистра.
Архитектор
Архитекторы проектируют здания и тесно сотрудничают со строительной бригадой в процессе строительства. Они общаются с клиентами и создают планы строительства, такие как эскизы, изображения или модели, для удовлетворения потребностей клиентов и соблюдения любых местных, государственных или федеральных норм.
Из-за высокого уровня знаний и необходимых протоколов безопасности архитекторы должны получить степень бакалавра в области архитектуры и получить лицензию через свой государственный лицензионный совет.
Главный специалист по строительству
Главный специалист по строительству наблюдает за планированием, процессами и персоналом, связанным со строительным проектом организации. Многие компании предпочитают, чтобы главные директора по строительству имели степень бакалавра в области управления строительством или в смежной области.
Старший менеджер по строительству
Старшие менеджеры по строительству, также называемые начальниками участков, контролируют работу строительной бригады и взаимодействуют с партнерами по проекту, такими как поставщики и другие поставщики услуг.Менеджеры по строительству подчиняются руководителю проекта и несут ответственность за выполнение следующих задач:
-
Координация графиков проекта
-
Отслеживание заказа и доставки материалов
-
Отчетность руководству верхнего уровня о статусе и объеме проекта
3 - 2
-
Документирование протоколов соответствия
-
Наем субподрядчиков
Подробнее: Как стать менеджером по строительству
Общение с клиентами
Директор по строительным службам
В зданиях, в том числе:-
, электричество и газ
-
Освещение, отопление и кондиционер
-
системы безопасности
-
Лифт или эскалаторные системы
Superintend ent
Суперинтенданты на строительных площадках выполняют повседневные функции и служат прямым контактом для сотрудников на стройплощадке.
Некоторые работодатели могут требовать, чтобы суперинтенданты имели степень бакалавра или технические сертификаты, в то время как другие могут нанимать их на основе опыта. Суперинтенданты выполняют следующие обязанности:
-
- 1
-
Управляющие графики
-
-
ОБСЛУЖИВАНИЕ И ОБСЛУЖИВАНИЕ МЕСТА БЕЗОПАСНОСТИ ОБСЛУЖИВАНИЯ 2
-
Консалтинг на сроках проекта
-
Оценка и одобрение работы, завершенных сотрудниками и субподрядчики
-
Поддержание трудовых и материальных затрат
-
Отслеживание запасов материалов
Менеджер проекта
Руководители проекта контролируют все аспекты проекта, от первоначального планирования проекта до завершения.Руководители проектов работают над тем, чтобы строительный проект шел по графику и в рамках бюджета. Другие задачи по управлению проектом могут включать:
-
Наем руководителя строительства
-
Помощь в проектировании и планировании, включая оценку материалов, составление графиков и укомплектование персоналом операции на объекте
-
Руководство заключительными этапами проекта, такими как заключительные проверки и открытие здания
-
Управление графиком проекта
-
Общение с другим руководством и заинтересованными сторонами
-
Закупка всех необходимых материалов
-
Инициирование и завершение контрактов
-
Обеспечение соблюдения мер безопасности
- 2
2 Управление бюджетом
Строительный помощник
Строительные помощники Помощь Организовать и управлять сайтами проекта:
-
Уборка сайта
-
Подготовка материалов для использования, таких как трубы и дерево
-
отходы
-
Prepping рабочие места или специальные рабочие поверхности
-
Помощь в измерении, выравнивании и размещении
Менеджер по технике безопасности
Менеджеры по безопасности посещают строительные площадки, чтобы убедиться в безопасности рабочей среды и снизить риск несчастных случаев и травм.
Они обеспечивают соблюдение всех правил охраны труда и техники безопасности и обучают строительную бригаду способам улучшения здоровья и безопасности на рабочей площадке. Прораб
Прораб возглавляет рабочую бригаду. Они несут ответственность за управление сотрудниками и надзор за ежедневной производительностью.
Оператор оборудования
Операторы оборудования управляют транспортными средствами строительного класса, необходимыми на объекте, такими как экскаваторы, самосвалы, краны и бетономешалки.Операторы оборудования могут также выполнять следующие функции:
-
Понимание и прилип для всех руководящих принципов безопасности оборудования
-
Выполнение рутинного обслуживания на строительной техники
-
Обеспечение оборудования в безопасном, рабочем состоянии
оценка
Оценщики готовят график работ, смету работ и материалов. Оценщики работают со всеми применимыми документами, такими как эскизы, чертежи, отчеты и предложения, чтобы определить количество товаров и услуг, необходимых для проекта.
Выездной инженер
Выездной инженер наблюдает за строительными площадками. Как правило, они имеют степень бакалавра и многолетний опыт работы в строительстве. Полевые инженеры выполняют следующие функции:
-
Руководство рабочими бригадами
-
Оценка состояния проекта и составление отчетов
-
Обеспечение выполнения спецификаций проекта
Инспектор
Инспекторы оценивают строительные площадки, чтобы убедиться, что все конструкции соответствуют постановлениям о строительстве и зонировании.Инспекторы часто посещают объекты и сообщают о своих выводах в соответствующие учреждения. Они могут выписывать штрафы за нарушения кодекса или останавливать работу из-за угроз безопасности. Многие строительные проекты требуют проверок в определенных точках, прежде чем можно будет продолжить работу.
Геодезист
Геодезисты проводят точные измерения границ собственности. Многие отрасли, включая строительство, полагаются на эти измерения при планировании ремонта или новых проектов.
Планировщик
Планировщики Управляйте сроком строительства проектов, в том числе:
-
Работа работников
-
-
Ведение проекта
-
Сообщение о совместном использовании
Генеральный работник
Общие рабочие должны быть в порядке физическое здоровье из-за тяжелой работы.Им может понадобиться поднимать тяжелые предметы, управлять тяжелой техникой и работать в экстремальных погодных условиях. Разнорабочие выполняют широкий спектр физических задач на строительной площадке, в том числе:
-
Уборка мусора и отходов с рабочей площадки
-
Подготовка рабочих площадок и материалов
-
Работа с небольшими инструментами, такими как отбойные молотки
- 1
Управление движением вокруг рабочих площадок
-
Погрузка, разгрузка и организация материалов
-
Сборка временных конструкций, таких как строительные леса
Квалифицированные строители
сайт.
К квалифицированным строителям могут относиться: -
Плотники: Плотники изготавливают и устанавливают на строительных площадках деревянные конструкции и компоненты, такие как дверные и оконные рамы и шкафы.
-
Электрики: Электрики устанавливают, обслуживают и ремонтируют электрические системы в домах или зданиях, используя специализированные инструменты и оборудование. В некоторых штатах требуется, чтобы электрики получали лицензию.
-
Металлурги: Металлурги подготавливают и устанавливают изделия из железа и стали.
-
Столяры: Столяры изготавливают деревянные конструкции, такие как двери и лестницы, и тесно сотрудничают с плотниками.
-
Сантехники: Сантехники устанавливают и обслуживают трубы, дренажные системы, арматуру и арматуру в коммерческих и жилых зданиях.
-
Маляры: Эти специалисты занимаются внутренней и внешней окраской коммерческих и жилых зданий.
-
Трубопроводчики: Трубопроводчики используют специальное оборудование для подготовки и крепления труб к стенам и другим конструкциям.
-
Связисты: Связисты устанавливают, ремонтируют и обслуживают железнодорожные и другие перекрестные сигналы.
-
Кровельщики: Кровельщики готовят, устанавливают и обслуживают крыши для коммерческих и жилых проектов.
-
Сварщики: Сварщики специализируются на измерении, сборке, сплавлении, соединении и изготовлении металлических конструкций.
-
Установщики гипсокартона: Эти специалисты подготавливают, крепят и устанавливают листы гипсокартона для строительства зданий.Они также могут удалить старый гипсокартон и установить оконные и дверные рамы.
Откройте для себя лучшие ресурсы Indeed для строителей, включая советы по трудоустройству, образцы резюме, быстрые ссылки для поиска работы и многое другое.
Названия и описания должностей в строительстве в строительной отрасли
Последнее обновление: 31 декабря 2021 г., администратор
Строительная промышленность является одной из наиболее важных отраслей после сельского хозяйства во всем мире и одним из крупнейших источников занятости в мире.
Ниже вы найдете различные названия и описания строительных работ. Строительная отрасль в целом делится на Строительство зданий, Тяжелое и гражданское строительство и Специализированный торговый подрядчик. Это объединение различных строительных компаний, поэтому во всей строительной отрасли существуют сотни профилей вакансий.
Скачать: Великая строительная карьера – план карьеры
Мы составили список названий и описаний строительных профессий, используемых в строительной отрасли.
В целом существует четыре типа строительных проектов;
- Жилой дом.
- Институциональное и коммерческое здание.
- Специализированное промышленное строительство.
- Инфраструктура и тяжелое строительство.
Строительство зданий обычно делится на жилое и нежилое (коммерческое/учрежденческое).
Строительство — это процесс возведения здания или инфраструктуры.
Строительство отличается от производства тем, что производство обычно включает массовое производство аналогичных изделий без определенного покупателя, в то время как строительство обычно происходит на месте для известного клиента. Найдите ниже лучшие названия и описания строительных работ, используемые в строительной отрасли . Ниже приведены названия и описания основных строительных должностей в строительной отрасли.
Вы можете найти шаблон должностной инструкции для должностной инструкции начальника строительства, список названий строительных должностей и их описания, названия строительных должностей, заработную плату и должностную инструкцию строителя.Кроме того, здесь можно найти различные роли управления строительством и другие различные профили строительных работ.
Читайте о: 17 лучших профессий в строительной отрасли, обновленный список 2021
Названия и описания должностей в строительстве в строительной отрасли
Существуют сотни профилей вакансий во всей строительной отрасли.
Мы собрали названия строительных должностей и описания, используемые в строительной отрасли. Ниже приведены основные названия строительных работ и описания.Если вы хотите начать свою карьеру в строительной отрасли, пожалуйста, ознакомьтесь с приведенными выше названиями и описаниями должностей в области управления строительством и попробуйте начать свою карьеру в строительной отрасли.
Интервью по гражданскому строительству Вопросы и ответы Электронная книга
\n
Строительная промышленность является одной из наиболее важных отраслей после сельского хозяйства во всем мире и одним из крупнейших источников занятости в мире. Ниже вы найдете различные названия и описания строительных работ.
\n\n\n\n
\n\n
Строительная отрасль в целом делится на Строительство зданий, Тяжелое и гражданское строительство и Специализированный торговый подрядчик. Это объединение различных строительных компаний, поэтому во всей строительной отрасли существуют сотни профилей вакансий.
\n
Скачать: Великая строительная карьера – план карьеры
\n
Здесь мы составили список названий и описаний строительных профессий, используемых в строительной отрасли.
\n
В целом существует четыре типа строительных проектов;
\n\n
\n- \n
- Жилой дом.
- Институциональное и коммерческое здание.
- Специализированное промышленное строительство.
- Инфраструктура и тяжелое строительство.
\n
\n
\n
\n
\n
Строительство зданий обычно делится на жилое и нежилое (коммерческое/институциональное).
\n\n\n\n
\n\n
Строительство — это процесс возведения здания или инфраструктуры. Строительство отличается от производства тем, что производство обычно включает массовое производство аналогичных изделий без определенного покупателя, в то время как строительство обычно осуществляется на месте для известного клиента.
\n
Найдите ниже лучшие названия и описания строительных профессий, используемые в строительной отрасли. Ниже приведены названия и описания основных строительных должностей в строительной отрасли.
\n
Здесь вы можете найти образец должностной инструкции для должностной инструкции начальника строительства, список названий строительных должностей и их описания, названия строительных должностей и зарплаты, а также должностную инструкцию строителя. Кроме того, здесь можно найти различные роли управления строительством и другие различные профили строительных работ.
\n
Читайте о: 17 лучших профессий в строительной отрасли, обновленный список 2021
\n
\n
Названия и описания должностей в строительстве в строительной отрасли
\n
Существуют сотни профилей вакансий во всей строительной отрасли.Мы собрали названия строительных должностей и описания, используемые в строительной отрасли.
Ниже приведены основные названия строительных работ и описания. \n
\n
Если вы хотите начать свою карьеру в строительной отрасли, пожалуйста, ознакомьтесь с приведенными выше названиями и описаниями должностей в области управления строительством и попробуйте начать свою карьеру в строительной отрасли.», «url»: «https://www.constructionplacements.com/job-titles-in-construction/», «издатель»: { «@type»: «Организация», «название» : «Конструкции» } }
Полное руководство по названиям и описаниям должностей в строительстве
Строительство — это крупная отрасль, в которой, по данным U.S., только в Соединенных Штатах занято много миллионов человек.С. Бюро трудовой статистики. Эти специалисты занимают различные строительные должности. Продолжайте читать, пока мы исследуем несколько наиболее распространенных из них. Вы узнаете:
- что влечет за собой каждая должность (включая зарплату)
- типы специалистов, привлекаемых для выполнения определенных должностей в строительстве
- как составить список вакансий для привлечения квалифицированных кандидатов
общие названия и описания должностей в строительстве
Разнорабочий
Средняя зарплата: 37 080 долларов США (источник)
Разнорабочие в строительстве выполняют различные практические задачи, в том числе:
- хранение материалов на стройплощадках
- управление движением транспорта
- уборка стройплощадок
- строительство и обслуживание временных вспомогательных сооружений
- использование оборудования, не требующего специального лицензирования (т.
е. ручные инструменты и некоторые электроинструменты)
Чего ожидать при указании названия и описания этой строительной работы
Общие рабочие места в строительстве, как правило, не требуют формального образования. Таким образом, списки вакансий на эти должности обычно привлекают кандидатов с аттестатом о среднем образовании, которые готовы учиться на работе.
Квалифицированный торговый рабочий
Это не название должности само по себе, а скорее группа ролей, которые концептуально схожи для целей этой статьи.Работа на стройплощадке (и связанная с ней средняя заработная плата), подпадающая под эту роль, включает:
Все эти квалифицированные субподрядчики сталкиваются со значительным спросом.
Чего ожидать при указании названия и описания этой строительной должности
Профессионалы, ищущие эти строительные должности, обычно попадают в одну из двух категорий:
- рабочие начального уровня, ищущие профессиональное обучение
- опытные рабочие, которые уже обладают навыками, необходимыми для достижения успеха в своей профессии
Если вы предпочитаете один тип кандидатов другому, измените название должности в строительстве, чтобы отразить это.
Специалист по охране труда и технике безопасности
Средняя зарплата: 72 530 долларов США (источник)
Специалисты по охране труда и технике безопасности в строительстве анализируют (и принимают меры по снижению) опасностей на стройплощадках. Они часто путешествуют и обладают навыками, которые могут легко перенести на работу, связанную со здоровьем и безопасностью, в другие отрасли.
Чего ожидать при перечислении этой строительной позиции
Специалистам по охране труда и технике безопасности в строительстве обычно требуется как минимум степень бакалавра в смежной области.Некоторые кандидаты рассчитывают работать и учиться вместе с более опытным профессионалом, в то время как другие будут квалифицированы для работы в одиночку.
Архитектор
Средняя зарплата: 82 320 долларов США (источник)
Архитекторы являются одними из самых высокооплачиваемых и квалифицированных специалистов в строительной отрасли.
Они работают вместе с инженерами, клиентами и другими архитекторами над разработкой структурных планов, которые оказывают огромное влияние на траекторию любого конкретного проекта. Чего ожидать при поиске этого строительного персонала
Для должностей, не являющихся стажерами / учениками, квалифицированным кандидатам в области архитектуры потребуется степень бакалавра в области архитектуры, а также соответствующий опыт и лицензия (последнее зависит от вашего местоположения).
Жизнь до и после Bridgit BenchПосмотрите, как ведущие подрядчики ENR 400 повысили уровень планирования рабочей силы, отказавшись от электронных таблиц.
Просмотреть все истории наших клиентов →
Руководитель проекта
Средняя зарплата: 97 180 долларов США (источник)
Руководители строительных проектов контролируют все аспекты проекта от начала до конца. Они планируют бюджеты, распределяют ресурсы и контролируют других работников.
Чего ожидать при указании этой должности в строительстве
Успешные менеджеры по строительству обычно имеют большой опыт работы в различных сферах промышленности. Это помогает им уверенно контролировать проекты. Нажмите здесь, чтобы узнать больше о том, чем занимаются руководители строительных проектов, и какие навыки им необходимы.
Если для вашей работы требуется человек с исключительным опытом и навыками, подумайте о том, чтобы назвать эту должность «старший руководитель строительства».
Оператор оборудования
Средняя зарплата: 49 100 долларов США (источник)
Операторы строительной техники используют тяжелую технику для перемещения материалов на строительных площадках и помогают во многих других сферах со строительными конструкциями.
Чего ожидать при перечислении этого названия конструкции
Успешные операторы строительной техники должны иметь лицензию и пройти обучение по использованию конкретных инструментов, необходимых для вашей работы.
В большинстве штатов это требование закона, а также гарантирует безопасность ваших рабочих мест.Если вы хотите нанять кандидатов начального уровня и помочь им подготовиться к получению лицензии, подумайте о том, чтобы указать это в своем списке вакансий.
Оценщик
Средняя зарплата: 66 610 долларов США (источник)
Строительные сметчики играют жизненно важную роль в любой строительной компании. Фактически, сама жизнеспособность компании может зависеть от точности ее оценок, как мы обсуждали в этом посте.
Чего ожидать при размещении этой вакансии
Успешным кандидатам на работу по оценке строительства обычно требуется степень бакалавра.Однако некоторые кандидаты могут иметь многолетний опыт работы в отрасли, что дает аналогичный уровень знаний. Если вы открыты для найма работников из последней категории, постарайтесь четко указать это в своем объявлении, поскольку в противном случае потенциальные кандидаты могут предположить, что они не соответствуют требованиям.
Сюрвейер
Средняя зарплата: 65 590 долларов США (источник)
Строительные геодезисты проверяют ландшафт конкретной строительной площадки, определяя идеальное место для дорог, пешеходных дорожек и других важных фундаментальных элементов любой конструкции.
Чего ожидать при создании объявления о вакансиях по поиску геодезистов
Компании, размещающие списки вакансий для геодезистов, обычно предпочитают кандидатов со степенью бакалавра в области естественных наук, математики или какой-либо смежной области. Эти квалификации пригодятся, поскольку геодезисты тратят так много времени на работу с различными сложными технологиями.
Обратите внимание, что во многих штатах также требуется, чтобы геодезисты имели лицензию, что, в свою очередь, может потребовать не менее 10 лет опыта работы.
Инспектор
Средняя зарплата: 62 860 долларов США (источник)
Инспекторыобеспечивают соответствие конструкций не только ожиданиям клиента, но и всем применимым строительным нормам и правилам.
Чего ожидать при создании объявления о вакансиях по поиску строительных инспекторов
По данным Бюро статистики труда США, клиенты, претендующие на должность инспектора по строительству, обычно должны иметь не менее пяти лет опыта работы на аналогичных должностях. В большинстве штатов также требуется, чтобы строительные инспекторы имели надлежащие сертификаты.
Инженер-строитель
Средняя зарплата: 88 570 долларов США (источник)
Инженеры-строители относятся к категории инженеров-конструкторов.Они проектируют конструкции в рамках крупных инфраструктурных проектов.
Чего ожидать при создании объявления о вакансии для инженеров-строителей
Инженеры-строители, которые будут работать над проектами, непосредственно затрагивающими общественность, в большинстве штатов нуждаются в лицензировании. Помимо этого, квалифицированным инженерам-строителям обычно требуется степень бакалавра инженерных наук.
Тем, кто хочет занять руководящие должности, скорее всего, понадобится ученая степень. Bridgit Bench — это программное обеспечение для анализа рабочей силы, которое выбирают строительные компании всех типов
Bridgit Bench помогает строительным компаниям всех типов (включая генеральных подрядчиков и субподрядчиков) уверенно управлять своим персоналом.Нажмите здесь, чтобы узнать больше о том, как компании используют Bridgit Bench для прогнозирования своих потребностей в рабочей силе, включая определение вакансий, которые необходимо заполнить как можно скорее.
Для получения дополнительных статей, связанных с управлением строительством и наймом, посетите наш блог здесь.
Если вы хотите узнать больше об основании Bridgit, вы можете прочитать эту статью: Создание Bridgit с соучредителями Мэллори Броди и Лорен Лейк
Улучшение планирования персонала одним щелчком мышиПройдите 1-минутную экскурсию по Bridgit Bench, прежде чем заказать демонстрацию у одного из наших представителей.
Запросить полную демонстрацию →
Брэндон-Ричард ОстинБрэндон-Ричард Остин — писатель и контент-стратег, специализирующийся на строительном секторе. Он увлечен обучением читателей методам и передовым методам управления строительством.
Вектор здания, созданный freepik — www.freepik.comИерархия отходов для строительства — Проектирование зданий
Предприятия и другие организации в Великобритании производят значительное количество отходов.В частности, строительная отрасль Великобритании является крупнейшим потребителем ресурсов, требуя более 400 миллионов тонн материала в год (исх. Дэвис Лэнгдон). 32% отходов на полигонах образуются в результате строительства и сноса зданий, а 13% продуктов, доставляемых на строительные площадки, отправляются непосредственно на свалку без использования (см. Совет по технологической стратегии).
Иерархия отходов устанавливает набор приоритетов, основанных на устойчивости, с порядком предпочтения действий по сокращению отходов и управлению ими.
Общая цель иерархии состоит в том, чтобы производить как можно меньше отходов, используя каждый материал всеми возможными способами. Наиболее предпочтительным вариантом является «предотвращение» наверху иерархии, а наименее предпочтительное «устранение» — внизу.
Иллюстрированная ниже иерархия отходов взята из публикации Defra 2011 г. «Руководство по применению иерархии отходов», в которой содержатся рекомендации по применению иерархии отходов для предприятий и государственных органов.
Рамочная директива Европейского Союза об отходах (Директива WFD 2008/98/EC) ввела пятиступенчатую систему иерархии отходов, которую должны внедрить все государства-члены.
Все предприятия или государственные органы, производящие или перерабатывающие отходы, должны применять систему иерархии отходов и стараться по возможности предотвращать образование отходов. Кроме того, если предприятие занимается производством, импортом, экспортом, перевозкой, хранением, переработкой или удалением отходов или выступает в качестве брокера, контролирующего такие отходы, существует юридическая обязанность принимать все разумные меры для сохранения что безопасно для отходов.
Если отходы передаются кому-то другому, необходимо позаботиться о том, чтобы они были уполномочены принимать их и могли обращаться с ними или безопасно утилизировать их.Предприятие или государственный орган могут уменьшить или предотвратить образование отходов различными способами, в том числе:
В строительстве план управления отходами (SWMP) может быть подготовлен до начала строительства, описывая, как материалы будут эффективно управляться и утилизироваться на законных основаниях во время строительства, а также объясняя, как будет осуществляться повторное использование и переработка материалов. максимизирован.
Конкретные инструкции по строительству также доступны по адресу: http://www.wrap.org.uk/category/sector/construction
.
-
-


Все права защищены.
Монтажники очень востребованы на рынке труда, получить профессию можно сразу после окончания 9 или 11 класса.
Здание может иметь один или несколько этажей.
В. Г. Шухова
Способом получения относительных статистических данных явля-
ется сопоставление показателей деятельности конкретных предприятий со среднеотраслевыми, по-
лученными из объективных источников – официальных публикаций Федеральной службы государ-
ственной статистики РФ. Абсолютные экспертные показатели могут быть получены по результатам экспертной оценки отдельных факторов деятельности исследуемых предприятий. В качестве
инструмента системного подхода для обработки сформированного массива исходных статистических и экспертных данных рационально и обосновано использование метода анализа иерархий, позволяющего производить анализ большого количества показателей с учетом их различных весовых характеристик. Результатом применения для оценки надёжности участников инвестиционно-строительных проектов метода анализа иерархии является определение вектора глобальных приоритетов, являющегося в данном случае комплексным показателем уровня надежности исследуемых предприятий относительно друг друга.
